年末反向冲业绩?特斯拉召回近50万辆电动车,暂未波及中国市场
1、特斯拉于2021年12月31日在美国召回超45万辆Model 3和Model Y车型,召回原因涉及两项安全隐患 ,此次召回暂未波及中国市场。

2 、“意外加速”,所有人需要一个真相近期事故频发:北京一辆白色特斯拉Model S以80km/h的速度撞向居民楼,车头钻入一楼住户的阳台底部 ,造成房体钢筋外露,特斯拉官方未给出回复;韩国首尔一栋公寓的停车场内,一辆Model X突然撞墙起火,导致车内一名乘客死亡和另外两人受伤 ,司机称撞墙前车辆已失控 。
3、特拉斯虽然目前来看是全球当前认可度最高、销量最大的电动汽车,但其做工差 、刹不住、自燃等负面新闻就没有断过,近日 ,美国国家公路交通安全管理局发布消息称,特斯拉公司将在美国召回近110万辆汽车。
特斯拉召回43万辆车,避重就轻还是暗渡陈仓?
1、特斯拉此次召回43万辆车,既存在避重就轻的嫌疑 ,也有暗渡陈仓的可能性,但无法断定其主观故意,更多是应对监管与舆论的策略性选择。
2、021年初 ,江西特斯拉车主反映车辆故障,特斯拉将责任归咎于国家电网充电桩,被新华社点名批评“傲慢 ” 。此前 ,特斯拉多次因“失控”“自燃”等事件陷入舆论风波,但官方回应常被质疑“避重就轻 ”,未能有效解决用户核心诉求。
3 、汽车召回的“猫腻”隐瞒缺陷信息:部分车企发现质量问题后拖延召回,对缺陷原因“避重就轻” ,比如隐瞒上游厂商责任,只用“零部件瑕疵”模糊处理。赔偿标准模糊:多数召回仅免费维修,对车主时间成本和交通费用补偿不足 ,部分车企用“优惠券 ”“延长质保”替代实质性赔偿。
4、而从蔚来ES8连续发生的四起事件看,除了发生在西安的自燃事件与碰撞有关,发生在上海、河北的自燃车辆则属于召回范围 。与特斯拉“避重就轻 、不予理睬”相比 ,蔚来“有则改之 ”的态度一定程度上挽回了自主品牌的形象。不过,其他新能源发生的自燃鲜有召回。
突发:特斯拉召回110.46万台车!动能回收惹祸?
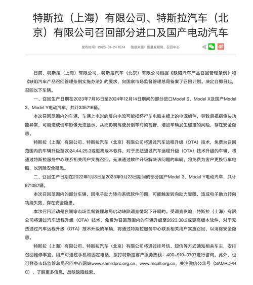
1、特斯拉召回146万台车,主要原因是车辆未提供能量回收制动策略选择 ,且对长时间深度踩加速踏板情况缺乏足够提醒,导致误踩概率增加,存在碰撞风险 。召回计划详情召回实施方:特斯拉汽车(北京)有限公司、特斯拉(上海)有限公司。召回备案时间:日前向国家市场监督管理总局备案。召回实施时间:自2023年5月29日起 。
2 、特斯拉召回超110万台车辆 ,预计不会对其销量产生显著影响,核心原因在于问题可通过OTA解决、消费者对品牌认可度高,且召回本质是查漏补缺,反而可能提升产品美誉度。
3、自2023年5月29日起 ,特斯拉召回生产日期在2019年1月12日至2023年4月24日期间的部分进口Model S 、 Model X 、Model 3及国产Model 3 、Model Y汽车,共计1104622辆。
特斯拉因车辆缺陷再次召回,数量高达47.5万辆
1 、召回车辆的具体信息召回数量与车型:此次召回总量达45万辆,其中Model 3为356 ,309辆,Model S为119,109辆 。缺陷表现:后备箱盖存在反复开启和关闭的异常现象。召回原因直接后果:后备箱盖的异常动作会磨损内部电缆 ,导致后视镜镜头图像无法显示,影响驾驶安全。
2、特斯拉因前后备箱盖问题召回中美市场近48万辆Model S和Model 3车型,其中中国市场召回近20万辆 ,美国市场召回45万辆,召回原因与安全隐患相关 。
3、特斯拉于2021年12月31日在美国召回超45万辆Model 3和Model Y车型,召回原因涉及两项安全隐患 ,此次召回暂未波及中国市场。
4、特斯拉之所以会召回这些电动汽车,主要是因为这一批汽车出现了问题,主要是汽车的后视镜以及后备箱出现了问题,如果不解决这些问题的话 ,那么会增加车辆的撞车风险。据悉,此次特斯拉主要召回的其实是Model 3和Model S电动汽车,召回的总数量大概是45万辆 ,而这些车辆的车型年限是在2014年到2021年之间。
特斯拉终于承认了!召回28.5万辆汽车,这样回应
特斯拉召回25万辆汽车,回应缺乏诚意且存在矛盾表述,此前多次因处理消费者问题不当引发舆论批评 。具体内容如下:召回车辆情况召回主体:特斯拉汽车(北京)有限公司 、特斯拉(上海)有限公司。召回车型及数量:北京公司:2019年1月12日 - 11月27日期间生产的部分进口Model 3电动汽车 ,共计35665辆。
特斯拉是全球新能源汽车行业的标杆企业,以颠覆性的技术和营销模式改变了传统汽车产业格局 。
与多部门共同约谈特斯拉汽车(北京)有限公司、特斯拉(上海)有限公司,针对异常加速、电池起火等问题进行监管。汽车召回召回次数与数量2020年共实施汽车召回199次 ,涉及车辆672万辆,召回次数同比减少8%,召回数量同比增加9%。
